How does a FM transmitter circuit work?

¿Cómo Funciona un Transmisor FM?

19/02/2018

Valoración: 4.02 (4469 votos)

La radio FM ha sido, durante décadas, una de las formas más populares de consumir contenido auditivo, desde música hasta noticias y programas de entrevistas. Aunque la tecnología digital ha ganado terreno, la transmisión de radio FM sigue siendo relevante y omnipresente. Pero, ¿cómo es posible que el sonido, ya sea una voz o una compleja pieza musical, viaje a través del aire y llegue a nuestros receptores? La respuesta reside en el corazón de una estación de radio o un dispositivo personal: el circuito transmisor FM.

https://www.youtube.com/watch?v=ygUJI2hyaWRpeWFt

Un transmisor FM es un dispositivo electrónico diseñado para convertir una señal de audio (como la proveniente de un micrófono o un reproductor de música) en una señal de radiofrecuencia modulada en frecuencia (FM) que puede ser radiada al espacio a través de una antena. Comprender su funcionamiento implica desglosar sus componentes esenciales y el proceso que siguen las señales desde la entrada de audio hasta la salida de radio.

How does an FM modulator work?
Frequency of an input signal can also be changed. If this input signal is added to the pure carrier wave, it will thereby change the frequency of the carrier wave. In that way, users can use changes of frequency to carry speech information. This is called frequency modulation or FM.

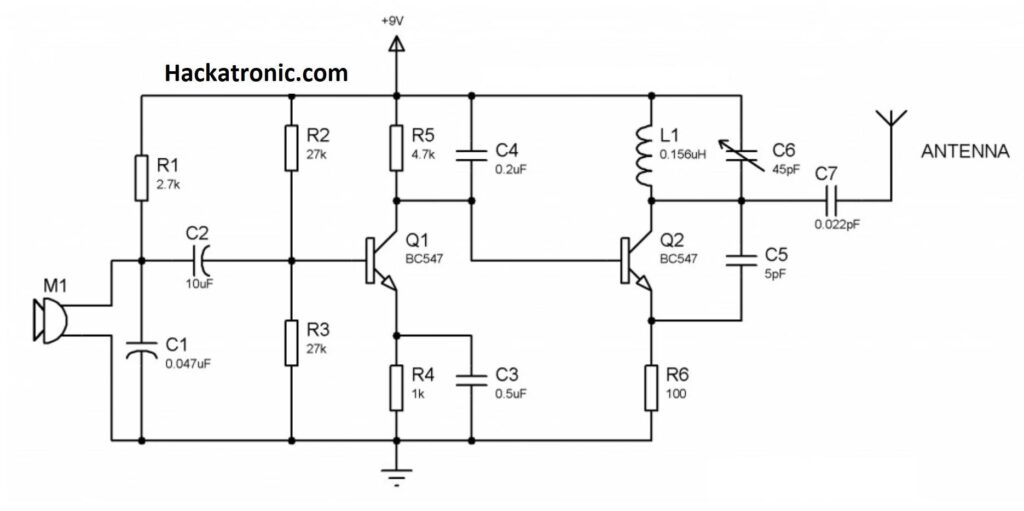
Componentes Clave de un Transmisor FM Básico

Aunque los transmisores comerciales de alta potencia son sistemas complejos y sofisticados, los principios fundamentales pueden entenderse examinando un circuito transmisor FM básico. Los componentes principales incluyen:

  • Micrófono o Entrada de Audio: Es el punto de partida donde el sonido se convierte en una señal eléctrica analógica. Un micrófono convierte las ondas sonoras en variaciones de voltaje. Otros dispositivos de entrada (como reproductores de CD, teléfonos) ya proporcionan una señal eléctrica.
  • Amplificador de Audio (Pre-amplificador): La señal eléctrica generada por el micrófono o la fuente de audio suele ser muy débil. El amplificador de audio aumenta la amplitud (voltaje) de esta señal para que sea lo suficientemente fuerte como para influir en las etapas posteriores del circuito.
  • Oscilador de Radiofrecuencia (RF): Este es uno de los componentes más críticos. El oscilador genera una señal eléctrica de alta frecuencia constante, conocida como la onda portadora. La frecuencia de esta onda portadora es la frecuencia central en la que transmitirá la estación (por ejemplo, 98.5 MHz). La estabilidad de esta frecuencia es crucial para una transmisión clara.
  • Modulador: Aquí es donde ocurre la magia de la Modulación de Frecuencia. El modulador toma la señal de audio amplificada y la utiliza para variar la frecuencia de la onda portadora generada por el oscilador. La amplitud de la señal de audio determina cuánto cambia la frecuencia de la portadora, y la frecuencia de la señal de audio determina cuán rápido cambian estas variaciones de frecuencia.
  • Amplificador de RF: La señal modulada en frecuencia, aunque ahora lleva la información de audio, aún puede necesitar un aumento de potencia antes de ser transmitida. El amplificador de RF incrementa la potencia de la señal de radiofrecuencia modulada para que pueda viajar una distancia apreciable.
  • Antena: Finalmente, la señal de RF amplificada se envía a la antena. La antena es un transductor que convierte la señal eléctrica de radiofrecuencia en ondas electromagnéticas que se irradian al espacio. La longitud y el diseño de la antena están optimizados para la frecuencia de transmisión.

El Proceso Paso a Paso de la Transmisión FM

Para entender cómo estos componentes trabajan juntos, sigamos el camino de la señal desde el sonido original hasta las ondas de radio que salen de la antena:

1. Captura del Sonido: Todo comienza con el sonido. Si es una voz, el micrófono la capta y la transforma en una pequeña variación de voltaje eléctrico que sigue el patrón de las vibraciones del aire. Si es música de un dispositivo, la señal eléctrica ya está presente.

2. Amplificación Inicial: Esta señal eléctrica de audio es a menudo demasiado débil para ser útil directamente. Pasa por un pre-amplificador o amplificador de audio que aumenta su voltaje a un nivel adecuado. Imagina que es como subir el volumen de la señal antes de usarla para controlar algo más.

3. Generación de la Onda Portadora: Simultáneamente, o en una etapa separada, el oscilador de RF está generando continuamente una señal de alta frecuencia. Esta señal es una onda sinusoidal pura a una frecuencia muy específica (por ejemplo, 98.5 millones de ciclos por segundo). Esta es la "base" sobre la que se montará la información de audio.

4. La Modulación (El Corazón de FM): Aquí es donde la señal de audio (ahora amplificada) y la onda portadora se encuentran. En la Modulación de Frecuencia, la amplitud de la señal de audio se utiliza para controlar la frecuencia de la onda portadora. Cuando la señal de audio tiene una amplitud positiva alta, la frecuencia de la portadora aumenta ligeramente respecto a su frecuencia central. Cuando la señal de audio tiene una amplitud negativa alta, la frecuencia de la portadora disminuye ligeramente. Cuando la señal de audio cruza por cero, la portadora vuelve a su frecuencia central. La rapidez con la que la frecuencia de la portadora cambia está determinada por la frecuencia de la señal de audio. A mayor frecuencia de audio, más rápido varían las desviaciones de la portadora. Lo crucial es que la amplitud de la portadora *no* cambia en FM; solo varía su frecuencia.

5. Amplificación de la Señal Modulada: La señal de RF que ahora ha sido modulada (su frecuencia está variando según el audio) necesita ser amplificada para tener suficiente potencia y poder viajar una distancia considerable. Esto se realiza en el amplificador de RF, que está diseñado específicamente para trabajar con señales de alta frecuencia.

6. Radiación al Espacio: Finalmente, la señal de RF de alta potencia y modulada se envía a la antena. La antena actúa como un radiador, convirtiendo la energía eléctrica de la señal en ondas electromagnéticas que se propagan en todas direcciones a la velocidad de la luz. Estas ondas son las que viajan por el aire hasta ser captadas por los receptores de radio FM.

Más Allá de lo Básico: Estabilidad y Pureza

En transmisores reales, especialmente los de radiodifusión profesional, hay etapas adicionales y consideraciones importantes:

  • Circuitos de Control de Frecuencia: Mantener la frecuencia central del oscilador de RF extremadamente estable es vital para que la señal se mantenga en su canal asignado y para que el receptor pueda sintonizarla correctamente. Se utilizan cristales de cuarzo u otros métodos de control de frecuencia de alta precisión.
  • Limitadores y Pre-énfasis: Antes de la modulación, la señal de audio a menudo pasa por circuitos limitadores (para evitar una desviación de frecuencia excesiva) y circuitos de pre-énfasis (que aumentan la amplitud de las frecuencias de audio más altas para mejorar la relación señal/ruido en el receptor).
  • Generación de Subportadoras (Estéreo y RDS): Para transmitir audio estéreo o datos adicionales como RDS (Radio Data System), se utilizan subportadoras que se modulan y luego se suman a la señal de audio principal antes de la modulación FM. Esto complica el proceso de modulación pero permite transmitir más información.
  • Etapas de Potencia: Los transmisores de alta potencia tienen múltiples etapas de amplificación de RF para alcanzar la potencia de salida requerida (que puede ser de kilovatios en una estación de radiodifusión).

Tabla Comparativa: Señal en Diferentes Etapas

Etapa del CircuitoTipo de SeñalCaracterísticas Clave
Entrada de Audio (Micrófono)Eléctrica Analógica (bajo voltaje)Refleja las vibraciones del sonido (amplitud y frecuencia de audio).
Amplificador de AudioEléctrica Analógica (voltaje aumentado)Misma forma que la entrada, pero con mayor amplitud.
Oscilador de RFEléctrica (alta frecuencia, constante)Onda sinusoidal pura a la frecuencia central de transmisión.
ModuladorEléctrica (RF modulada en frecuencia)Onda de alta frecuencia cuya *frecuencia* varía según la *amplitud* de la señal de audio. La amplitud de la onda permanece constante.
Amplificador de RFEléctrica (RF modulada, alta potencia)Misma forma que la señal modulada, pero con mucha mayor potencia.
AntenaOnda ElectromagnéticaEnergía radiada al espacio, transportando la información de audio codificada en las variaciones de frecuencia.

Preguntas Frecuentes (FAQ)

¿Cuál es la diferencia principal entre un transmisor FM y uno AM?
La principal diferencia radica en cómo se codifica la información de audio en la onda portadora. En FM (Modulación de Frecuencia), la frecuencia de la portadora varía según la señal de audio, mientras que en AM (Modulación de Amplitud), es la amplitud de la portadora la que varía según la señal de audio. FM es generalmente menos susceptible al ruido estático.

¿Qué determina el alcance de un transmisor FM?
El alcance depende principalmente de la potencia de salida del amplificador de RF, la altura y el diseño de la antena, las obstrucciones físicas (edificios, montañas) y las condiciones atmosféricas. A mayor potencia y mejor ubicación de la antena, mayor alcance.

¿Por qué es importante la estabilidad del oscilador?
Si la frecuencia central del oscilador no es estable, la frecuencia de transmisión 'deriva' o cambia. Esto haría que los receptores tuvieran dificultades para sintonizar la señal o la perderían por completo, ya que estarían buscando la señal en la frecuencia incorrecta.

¿Puedo construir mi propio transmisor FM?
Sí, existen muchos diseños de transmisores FM de baja potencia (a menudo llamados 'bichos' o 'spy bugs') que se pueden construir con componentes electrónicos básicos. Sin embargo, es importante ser consciente de las leyes y regulaciones sobre la transmisión de radio en tu área, ya que operar un transmisor sin licencia puede ser ilegal, incluso a baja potencia, si interfiere con otras comunicaciones.

¿Qué significa la 'desviación de frecuencia' en FM?
La desviación de frecuencia es el cambio máximo en la frecuencia de la onda portadora con respecto a su frecuencia central, causado por la señal de audio. En radiodifusión FM estándar, la desviación máxima permitida es de ±75 kHz. Una mayor amplitud en la señal de audio de entrada causa una mayor desviación de frecuencia.

Conclusión

El circuito transmisor FM es una maravilla de la ingeniería electrónica que convierte eficientemente el sonido en ondas de radio que viajan por el aire. Desde la humilde conversión de sonido a electricidad en el micrófono, pasando por la crucial modulación de la onda portadora por la señal de audio, hasta la radiación de energía al espacio a través de la antena, cada etapa desempeña un papel vital. Comprender cómo funciona nos da una mayor apreciación por la tecnología que hace posible la radiodifusión, permitiéndonos disfrutar de la radio FM en nuestros hogares, automóviles y dispositivos portátiles cada día.

Si quieres conocer otros artículos parecidos a ¿Cómo Funciona un Transmisor FM? puedes visitar la categoría Radio.

Subir